
雷遞網 雷建平 12月3日
倍通數智開曼控股有限公司(簡稱:“倍通數智”,Pharmeyes)日前遞交招股書,準備在港交所上市。
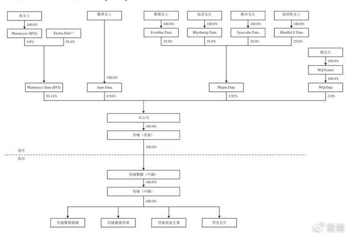
于2025年11月1日,楊偉強認購公司102萬股新發行股份,約占已發行股份總數的2%。該等股份已按代價20.52萬美元配發及發行予楊偉強。
上半年營收1.26億 期內利潤3059萬
倍通數智成立于2009年,是一家為醫療健康行業的客戶提供渠道數據治理服務。
倍通數智已建立一套涵蓋渠道數據采集、處理和交付的完整體系。在該業務板塊的管理中,倍通數智提供涵蓋數字化基礎設施搭建、渠道數據治理先進系統部署,以及涵蓋數據采集、處理和交付全流程的綜合服務。
招股書顯示,倍通數智2022年、2023年、2024年營收分別為2.21億元、2.41億元、2.43億元;毛利分別為1.08億、1.2億、1.3億元;期內利潤分別為4522萬元、3377萬元、4930萬元。

倍通數智2025年上半年營收為1.26億元,上年同期的營收為1.2億元;毛利為6726萬元,上年同期的毛利為5895萬元;期內利潤為3059萬元,上年同期的期內利潤為2080萬元。

截至2025年6月30日,倍通數智持有的現金及現金等價物為8726萬元。
黃旭江控制93%股權
倍通數智執行董事分別為黃旭江女士、陳卓、魏季;獨立非執行董事分別為苗天祥、馮丹龍博士、張競女士。

黃旭江女士,現年53歲,于2008年12月創立集團,為公司創始人、執行董事及控股股東之一。
IPO前,黃旭江女士持股為93.14%,鄒華女士持股為0.94%,Pharm Data持股為3.92%,楊偉強持股為2%。

鄒杰女士、張雷、陳卓、張迎秋女士分別持有Pharm Data 25%股權。
———————————————
雷遞由媒體人雷建平創辦,若轉載請寫明來源。
4001102288 歡迎批評指正
All Rights Reserved 新浪公司 版權所有
